日期:2026年9月17-18日; 会场:上海;活动背景:当前,全球经贸格局正经历深度调整与结构性变革,地缘政治波动、国
日期:2026年8月13日; 会场:Online; 活动背景:当前,中国加工贸易与保税监管正处于政策密集调整期。六部委联
日期:2026年8月7日; 会场:上海; 活动背景:近年来,中国海关监管机制正在发生重大变化,海关直接进入企业对贸易合规
日期:2026年8月7日; 会场:上海; 活动背景:近年来,海关多次开展了全国范围的针对特许权使用费等非贸支付的专项稽查
日期:2026年8月5日; 会场:上海; 活动背景:对于涉及危险化学品、危险货物生产经营的企业,在生产、运输、进出口等各
日期:2026年8月4日; 会场:Online; 活动背景:当前,全球贸易格局深度调整,中国海关监管同步趋严、手段持续智
日期:2026年7月16-17日; 会场:上海;活动背景:在当前全球贸易格局深刻调整的背景下,主要经济体纷纷强化边境管控
日期:2026年7月3日; 会场:Online; 活动背景:近年来,美国经济制裁政策呈现出工具化、高频化与精准化趋势,制
日期:2026年6月26日; 会场:上海; 活动背景:随着全球贸易格局的深刻变革与国际贸易规则的持续演进,中国海关对进出
日期:2026年6月9日; 会场:Online; 活动背景:近年来,随着国际贸易环境的复杂化以及海关监管的日益严格,企业
日期:2026年6月5日; 会场:Online; 活动背景:近年来,随着全球化工产业的快速发展,危险化学品的进出口贸易规
日期:2026年6月4日; 会场:Online; 活动背景:随着全球化进程加速,国际贸易、物流运输和人员流动日益频繁,检
日期:2026年5月29日; 会场:苏州; 活动背景:当前,出口管制与制裁合规已成为中国企业参与国际竞争的核心议题。中国
日期:2026年5月27日; 会场:Online; 活动背景:当前,全球地缘政治冲突、贸易保护主义及供应链中断风险持续加
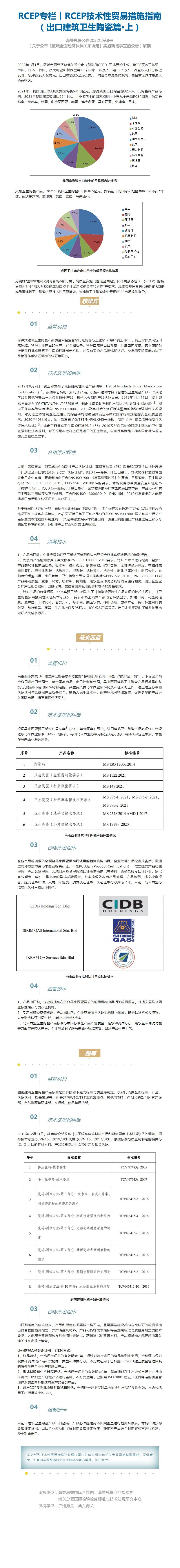
日期:2026年5月22日; 会场:Online; 活动背景:随着《区域全面经济伙伴关系协定》(RCEP)于2022年正
2026年5月14日,锋信环球举办“关务工作的成本规划和控制及关务工作能力和效率的提高”精品小班课程,由国际贸易术语解释专家、会计准则、税法、出口退税咨询专家赵老师为我们讲课。
2026年5月13日,锋信环球举办“新海关监管模式下的海关稽查应对及风险规避”精品小班课程,由来自环球律师事务所合伙人周和敏律师、立信会计师事务所合伙人汪老师,以及锋信环球资深顾问赵老师主讲。
根据我国相关法律法规和中华人民共和国海关总署与西班牙王国农业、渔业和食品部关于西班牙动物蛋白肥料输华的检疫和卫生要求的规定,即日起,允许符合要求的产品进口。
根据工作实际,海关总署决定废止海关总署公告2010年第21号。
为有效实施《中华人民共和国海关进出口化妆品检验检疫监督管理办法》(海关总署令第284号,以下简称《办法》),现就有关事项予以公告。
根据我国相关法律法规和中华人民共和国海关总署与乌克兰国家食品安全和消费者保护局有关乌克兰小麦粉输华检验检疫和卫生要求规定,即日起,允许符合相关要求的乌克兰小麦粉进口。
近日,莱索托向世界动物卫生组织(WOAH)报告发生非洲马瘟。为防止疫情传入,保护我国畜牧业安全和生物安全,根据相关法律法规,现予以公告。
商务部新闻发言人就中美经贸磋商有关问题答记者问。
据海关统计,2026年前4个月,我国货物贸易进出口总值16.23万亿元人民币,同比增长14.9%。
2026年一季度,我国服务进出口总额18229亿元(人民币),同比增长2.3%。
根据我国法律法规和中华人民共和国海关总署与莫桑比克共和国农业环境和渔业部关于莫桑比克野生水产品输华检验检疫要求规定,即日起,允许符合相关要求的莫桑比克野生水产品进口。
根据《中华人民共和国进出口商品检验法》及其实施条例有关规定,海关总署决定自2026年6月1日起依法对法定检验以外的部分进出口商品实施抽查检验。
2026年4月24日,由锋信环球主办、科橘联盟合作的MeetUp分享会“对日出口管制与域外适用、AEO新政解读及美国关税最新政策解读”在广州举办。本次活动由德勤中国(广州)税务总监林健涛先生和上海科橘
为了加强进出口化妆品安全监管,保障消费者健康权益,根据《中华人民共和国海关法》《中华人民共和国进出口商品检验法》及其实施条例、《化妆品监督管理条例》和《国务院关于加强食品等产品安全监督管理的特别规定》
近日,阿根廷向世界动物卫生组织报告发生痒病。为防止疫情传入,保护我国畜牧业安全和生物安全,根据相关法律法规,现予以公告,
商务部新闻发言人就阻断美国对5家中国企业实施涉伊朗石油制裁措施答记者问。
为维护国家主权、安全、发展利益,保护中国公民、法人或其他组织的合法权益,商务部根据《阻断办法》第二条、第四条、第六条、第七条和工作机制的决定,发布禁令。
商务部新闻发言人就美国联邦通信委员会审议通过检测认证和电信领域相关限制措施事答记者问。
中国将于2026年5月1日起对53个非洲建交国全面实施零关税举措,商务部世贸司负责人就该举措相关情况回答了记者提问。
2026年4月29日,锋信环球举办“两用物项出口管制新规解读与实务操作:物项属性鉴别、清单管理和通关处置”Webinar,由金杜老师事务所上海分所跨境监管法律服务团队合伙人孙兴老师主讲。
根据我国法律法规和中华人民共和国海关总署与西班牙王国农业、渔业和食品部关于开心果和无花果干输华检验检疫和卫生要求的规定,即日起,允许符合要求的西班牙开心果和无花果干进口。
2026年4月28日,锋信环球举办“护航”系列Webinar——出海目的国法规与实务: 美国近期贸易政策与执法机制梳理解读,由普华永道管理咨询(上海)有限公司深圳分公司国际贸易服务部经理田琳琳老师主讲
为进一步提升动植物检疫监管工作规范化水平,海关总署决定对《进境水果检验检疫监督管理办法》等7部规章进行修改。
为扩大高水平对外开放,推动中非共同发展,根据《中华人民共和国关税法》有关规定,自2026年5月1日至2028年4月30日,对同中国建交的20个不属于最不发达国家的非洲国家实施零关税。
自2026年5月1日至2028年4月30日,我国对同中国建交的20个不属于最不发达国家的非洲国家实施零关税。为实施该举措项下原产地规则,海关总署制定了《中华人民共和国海关对同中国建交的20个不属于最不
根据我国相关法律法规和中华人民共和国海关总署与大不列颠及北爱尔兰联合王国环境、食品和农村事务部关于英国食用水生动物输华检疫卫生要求的规定,即日起,允许符合要求的产品进口。
2026年2月14日,习近平主席在致非洲联盟峰会贺电中宣布,中方将于2026年5月1日起对53个非洲建交国全面实施零关税举措,同时继续推动商签共同发展经济伙伴关系协定。
根据我国相关法律法规和中华人民共和国海关总署与越南社会主义共和国农业与环境部有关越南鲜食柚子和莱檬输华植物检疫要求的规定,即日起,允许符合相关要求的越南鲜食柚子和莱檬进口。
根据我国法律法规和中华人民共和国海关总署与西班牙王国农业、渔业和食品部关于西班牙动物蛋白饲料检疫和卫生要求的规定,即日起,允许符合要求的产品进口。
根据我国相关法律法规,经风险评估,允许符合相关要求的非洲建交国家干辣椒进口。
海关合规咨询服务
国际贸易咨询服务
为何进行AEO认证
企业为何需要AEO认证辅导
锋信环球AEO认证辅导服务特色
锋信环球AEO认证辅导服务优势
锋信环球AEO内审咨询服务优势
专业的流程定制
内训专家团队
及合作伙伴
合作客户